开云体育 首发经济是一种新兴的经济模式,它指的是企业发布新家具、推出新业态、新模式、新管事、新手艺,以及开设首店等经济作为的总称。首发经济涵盖了企业从家具或管事的初次发布、初次展出到初次落地开设门店、初次设置研发中心,再到设置企业总部的链式发展全经过。这种经济模式具有前锋、品性、新潮等特征,恰当浪费升级趋势和高质地发展条款。 首发经济不仅为城市带来新品发布作为、品牌展示等短期效应,更蹙迫的是造成了围绕新品、新业态、新模式,以及首店和总部辘集的产业生态圈,逐步构建起新品研发、发布、展示、实行以及

开云体育
首发经济是一种新兴的经济模式,它指的是企业发布新家具、推出新业态、新模式、新管事、新手艺,以及开设首店等经济作为的总称。首发经济涵盖了企业从家具或管事的初次发布、初次展出到初次落地开设门店、初次设置研发中心,再到设置企业总部的链式发展全经过。这种经济模式具有前锋、品性、新潮等特征,恰当浪费升级趋势和高质地发展条款。
首发经济不仅为城市带来新品发布作为、品牌展示等短期效应,更蹙迫的是造成了围绕新品、新业态、新模式,以及首店和总部辘集的产业生态圈,逐步构建起新品研发、发布、展示、实行以及销售等完竣的体系收罗。首发经济强调链式发展全经过,这种链式发展不仅体恤初次发布作为,还包含了再行品到首店再到总部的完竣生态链,兼顾革命恶果的初次亮相及随之而来的链式发展效应。
首发经济为经济增长注入新动能,既促进浪费端扩容提质,又运行分娩端转型升级,是进步阛阓活力的蹙迫力量。它通过设置研发中心、总部等,抓续开展手艺纠正和家具升级,股东产业向高端化、智能化、绿色化发展。同期,首发经济大约餍足浪费者日益千般化、个性化、品性化的浪费需求,从而促进浪费扩容升级。
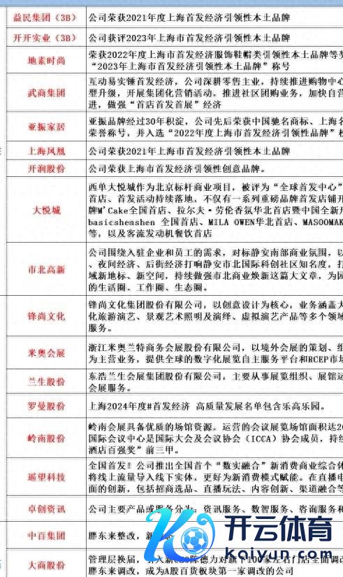
各地政府也在积极股东首发经济的发展,通过提供资金维持、优化营商环境、教育首发经济生态圈等范例,以激勉浪费活力和带动提质升级。举例,上海市对亚洲及以上司别首店给以100万元的一次性奖励开云体育,广州对在广州开设首店的国表里品牌,择优给予最高300万元的维持。这些战略和范例有助于首发经济的抓续发展,餍足浪费者对前锋、品性、新潮的需求。