(原标题:广西广电5年累计归天超30亿元!控股鼓舞“坐不住”了,拟置出广电财富) 5年累计归天超30亿元,广西广电拟置出广电财富,更换主贸易务。 1月17日晚间,广西广电(600936.SH)发布公告称,展望2024年度终了归母净利润-8.1亿元到-9.7亿元,扣非净利润-9亿元到-10.75亿元;而上年同时归天6.98亿元,扣非净利润-8.02亿元。 对于事迹预亏的主要原因,广西广电在公告中讲授称,受市集竞争加重和电视大屏需求放松等身分影响,有线收视业务收入下落,公司运营成本短期内难以裁减,

(原标题:广西广电5年累计归天超30亿元!控股鼓舞“坐不住”了,拟置出广电财富)
5年累计归天超30亿元,广西广电拟置出广电财富,更换主贸易务。
1月17日晚间,广西广电(600936.SH)发布公告称,展望2024年度终了归母净利润-8.1亿元到-9.7亿元,扣非净利润-9亿元到-10.75亿元;而上年同时归天6.98亿元,扣非净利润-8.02亿元。
对于事迹预亏的主要原因,广西广电在公告中讲授称,受市集竞争加重和电视大屏需求放松等身分影响,有线收视业务收入下落,公司运营成本短期内难以裁减,财务用度及信用减值损失增多等身分,导致公司事迹归天。
南财快讯记者注目到,广西广电也曾连结4年归天。财务数据涌现,2020年至2023年,广西广电的净利润划分为-1.43亿元、-3.50亿元、-10.37亿元、-6.98亿元,扣非净利润划分为-1.92亿元、-4.05亿元、-11.42亿元、-8.02亿元。据此预计,净利润累计归天22.28亿元,扣非净利润累计归天25.41亿元。若再加上2024年的事迹预报,广西广电将累计归天超30亿元。

靠近频年归天,广西广电的控股鼓舞广西北部湾投资集团有限公司(简称“北投集团”)也“坐不住”了。
1月17日,广西广电发布《对于接头首要财富置换暨干系交游的教导性公告》(简称“接头公告”)。
该公告涌现,广西广电于1月17日收到北投集团发送的《见告函》,北投集团拟将其捏有的广西交科集团有限公司(简称“交科集团”)不低于51%股权与公司捏有的广西广电网络科技发展有限公司(简称“广电科技”)100%股权进行置换,本次置入财富和置出财富的交游作价展望不存在差额,不触及刊行股份购买财富,不触及支付现款对价。
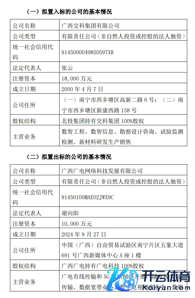
接头公告涌现,拟置入方针公司交科集团征战于2000年4月,注册成本1.8亿元,主贸易务为数智工程、数智信息、勘测假想持续、磨砺监测检测、新材料研发坐蓐销售,系北投集团的全资子公司。
拟置出方针公司广电科技征战于2024年9月,注册成本1亿元,主贸易务为广电有线传输和5G通讯网络开展播送电视节目传输、数据宽带业务、数字电视升值业务等,系广西广电的全资子公司。

值得注目的是,2024年11月,广西广电公告称,拟将账面上存在的广电业务有关财富、债务及东说念主员划转至广电科技。
对于本次财富置换的影响,广西广电称,交游完成之后,上市公司将以“数智工程、数智信息、勘测假想持续、磨砺监测检测、新材料研发坐蓐销售”为主贸易务,终了业务的计策转型。本次交游有益于上市公司改善财富质料、增强抗风险智商;有益于上市公司栽培捏续接头智商和竞争上风。
(声明:著述实质仅供参考开云官网切尔西赞助商,不组成投资提倡。投资者据此操作,风险自担。)